一、學校簡介
金年会建于1992年,2005年晉升普通本科院校,2013年被教育部确定為“應用科技大學戰略研究改革試點院校”,2014年被确定為“山東省民辦本科高等教育特色名校立項建設高校”,2015年獲評全國高校畢業生就業50強高校,2017年被确定為碩士學位授予立項培育建設單位,2019年獲評全省創新創業典型經驗高校,2021年獲批山東省應用型本科高校建設支持單位。從高職到應用型本科,再到專業學位碩士,濱海學院一直走在應用型辦學之路上,30年矢志不渝,培養了12萬餘名應用型人才。形成了應用型辦學的理念共識和實踐經驗。
學校始終堅持“以興教育才為己任,以利民報國為目的”的辦學宗旨,秉承“開拓、勤奮、坦誠、務實”的校訓,以“要學做事,先學做人;人人有才,人人成才”為育人理念,堅持“人品為先、文化熏陶、寬嚴相濟”的辦學特色,緻力于為地區經濟社會發展培養“明德、踐行、善事、創新”的應用型人才。學校設立馬克思主義學院、信息工程學院、機電工程學院、建築工程學院、商學院、财經學院、外國語學院、教育學部、藝術傳媒學院、醫學院、金年会附屬三甲标準醫院等14個教學單位,開設49個本科專業、28個專科專業,涵蓋工學、醫學、文學、經濟學、管理學、藝術學、教育學等學科門類。現有全日制在校生2.6萬餘人。
學校實施“校企一體,産教融合,協同育人”的應用型人才培養新模式。以市場需求、行業和崗位要求為導向,以産教融合為主要路徑,成立了10個現代産業學院,形成了學前教育專業的“院園一體、行知合一、學崗融合、對口就業”,土建類專業的“校企融合、産教契合、工學結合”等多種人才培養新模式。
為促進醫學專業大力發展,學校總投資30億餘元,與當地政府按三級甲等醫院标準共建金年会附屬醫院,是集醫療、教學、科研、預防、保健、康複為一體的非營利性混合所有制大型綜合性醫院,實現了學校重點打造醫學專業、開拓醫學辦學空間、建成醫學“學研産”融合平台的規劃。
二、招聘計劃

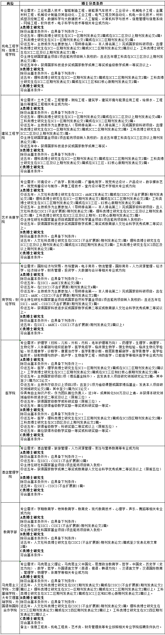
三、引進條件
(一)基本條件
1.遵紀守法,具有良好的思想道德素養;
2.熱愛教育事業,認同學校發展理念,具有強烈的事業心和責任心;
3.身體健康,精力充沛,能全身心投入教學、科研工作;
4.具有博士學位,本科、碩士、博士階段所學專業與所招聘的專業相同或相近。
(二)專業條件
具有較強的教學水平、科研水平和較好的發展潛力,有紮實的理論功底和實踐能力。

上述博士分類條件中論文均要求本人為第一作者或通訊作者(通訊作者的認定按照金年会相關政策制度執行)。
2.音樂、美術、體育類博士補充條件
音樂類博士,在中央宣傳部、文化部、國家新聞出版廣電總局、中國文聯主辦的音樂類專業比賽、作品評獎活動中獲一等獎(須提供正式播放證書附帶有台标的實況+音像資料)相當于本學科權威核心期刊文章2篇,二、三等獎勵1項相當于本學科權威核心期刊文章1篇;在省委宣傳部、文化廳、省新聞出版廣電局、省文聯主辦的音樂類專業比賽、作品評獎活動中獲一等以上獎勵,相當于本學科權威核心期刊文章1篇,二等獎勵相當于CSSCI(不含擴展版)期刊文章1篇。
美術類博士,作為第一作者創作的藝術作品,在中央宣傳部、文化部、中國文聯主辦的全國美術作品展獲一等獎,相當于本學科權威核心期刊文章2篇,二、三等獎勵1項,相當于權威期刊文章1篇,入選中國文學藝術界聯合會、中國美術家協會主辦的全國美術作品展覽,或中央宣傳部、文化部、中國文聯主辦的全國美術作品展獲二等獎以上獎勵,或在省委宣傳部、文化廳、省文聯主辦省級美術作品展獲一等以上獎勵1項,相當于CSSCI(不含擴展版)期刊文章1篇。
體育類博士,在奧運會科學大會做專題報告1次,相當于SCI一區文章2篇,在亞運會、全運會、世界大學生運動會、全國體育科學大會專題報告1次,相當于SCI一區文章1篇。
四、引進方式
(一)全職引進,應屆博士畢業來我校就業或由原所在工作單位調轉人事關系來我校全職工作。
(二)柔性引進,有工作單位,不轉人事關系,僅簽訂聘用協議,在我校全職或兼職工作。
五、人才待遇
(一)全職引進博士待遇
1.學校實行崗位年薪制,根據崗位确定薪酬;應屆博士入校後,即可享受副高級待遇,年薪在12-30萬元,博士科研啟動經費理工科(醫學)最高20萬元,人文社科最高12萬元;應屆博士以上高層次人才“一人一議”。
2.博士學位者,學校提供一個聘期内免費套一或套二住房(家具家電齊全,拎包入住),另外,還可采取租賃、認購兩種方式解決住房。
3.配偶子女如有需要,學校予以妥善安置,其他按學校規定執行。
4.符合條件者還可享受以下青島市及黃島區人才引進政策:
(1)畢業三年内可享受青島市1200元/月的住房補貼及西海岸新區300元/月的生活補貼,連續發放36個月。
(2)來青初次就業,并在青購買唯一商品住宅的,全日制博士研究生按15萬元标準給予一次性安家費。
(3)對來青工作博士後發放25萬元安家補貼;對從青島市外高等院校、科研所、企事業單位從事博士後研究工作,期滿出站後來新區就業人員,給予10萬元生活補貼。
(二)柔性引進博士待遇
采取“一事一議”、“一人一議”的原則,雙方協商确定相關待遇。
六、招聘程序
(一)報名
進入金年会招聘官網:https://zp.su0775.com/zp.html#/
教師崗位:https://zp.su0775.com/zp.html#/channel/01
(二)資格審核、面試
通過資格審核的教師,按學校通知要求攜帶下列材料來校參加試講、面試。
1.應聘登記表一份(報名網站中填好個人信息後下載打印);
2.個人簡曆(紙質);
3.已取得的畢業證、學位證、職稱證、職業資格證書等證書的原件及複印件;
4.能夠提供的本科、研究生(碩士)和博士的成績單原件及複印件;
5.其他重要的獲獎證書原件及複印件;
6.退休或内退人員請提供相關證件或證明材料;
7.身份證原件及複印件;
8.應屆畢業生還需帶成績單、畢業生就業推薦表原件及複印件。
(三)錄用
面試合格者,按學校規定時間來校報到,辦理錄用手續。
七、聯系方式
聯系電話:0532-86728727 黃老師 伊老師
通訊地址:青島西海岸新區嘉陵江西路425号
學校網址:www.su0775.com



